信息公开
整改落实
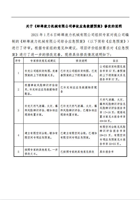
颁布日期: 2022-11-09 15:27张家界液力
张家界液力机械有限公司出产安全变乱应急预案.pdf
产品中心
走进公司
企业实力
营销服务
新闻资讯
联系波币钱包官网
电话:0552-3151218、3153298
传真:0552-3151242
(工作日8:00-12:00 13:00-17:00)
地址:安徽张家界龙子湖区成功东路35号网址:http://www.helichina.com/bbyl/
张家界液力机械有限公司 版权所有 皖ICP备05001082号-1